Objective:
Flood prediction and modeling refers to the processes of transformation of rainfall into a flood hydrograph and to the translation of that hydrograph throughout a watershed or any other hydrologic system. In this context, the aim of this Practice is providing guidance in how to determine the extension of flooded areas by using hydro data model together powerful GIS tools used to model flood hazards (i.e.Geo HEC-HMS).
Test Site:
Cedar Creek watershed/ St. Joseph basin, northeast Indiana, USA
Context:
The Cedar Creek is located in northeast Indiana, USA. It is the largest tributary to the St. Joseph river. Soil types on the watershed were formed from compacted glacial till and fluvial materials. The predominate soil textures in the immediate Cedar Creek are silt loam, silty clay loam, and clay loam. The average annual precipitation in the watershed is approximately 900mm. The average temperature during crop growth seasons ranges from 10 to 23 degrees . Approximately 76% of the watershed area is agriculture, 21% forested lands, and 3% urban. The majority of the agricultural lands are rotationally tilled predominantly with corn and soybeans, with lesser amounts of wheat and hay. (cf. Larose et al. 2007).
Applicability:
The model has been applied to the Cedar Creek watershed. In general, it could be applied to any watershed as long as the necessary data (e.g. land cover, digital elevation model, soil information) are available.
Abstract:
Flood simulation models are essential to assess human, economic and financial impacts of flood inundations. Simulations may provide information on historic flooding but also are commonly used to compare and to test alternative schemes for flood damage prevention and flow regulation. GIS applications in flood risk mapping range from storing and managing hydrological data to generating flood inundation and hazard maps to assist flood risk management. Over the last decade in particular, a great deal of knowledge and experience has been gained in using GIS in flood risk mapping.
Requirements:
- Data requirements: (1) Digital elevation model (DEM) for the study area; (2) Soil data (e.g. SSURGO); (3) Land cover data (e.g. 2006 Land cover grid from USGS); (4) hydrography data (mainly stream network)
- Image preprocessing can be carried out using any commercial or free remote sensing software;
- For visualization and creation of maps, we will use ArcGIS version 10 (not free);
- For hydrological modelling we will use ArcHydroTool, Hec-GEoRAS and Hec-GeoHMS for ArcGIS 10 (free). (cf. right column to access related software)
- Skills requirements: intermediate to advanced knowledge of image processing, GIS and hydraulic modelling.
Applications:
Flood extent information is used for damage assessment and risk management. Moreover, the coordination of emergencyactivities during flood events can be positively affected by the correct use of flood extent information. It is also very important for calibration and validation of hydraulic models to reconstruct what happened during the flood and to determine and monitor the extent of flooded areas, providing a quantifiable estimate of the land area and infrastructure affected by flooding. Flood prediction and modeling generally involve approximate descriptions of the rainfall-runoff transformation processes. These descriptions are based on either empirical, or physically-based, or combined conceptual physically- based descriptions of the physical processes involved. Although, in general, the conceptualizations may neglect or simplify some of the underlying hydrologic transport processes, the resulting models are quite useful in practice because they are simple and provide adequate estimates of flood hydrographs. GIS is powerful tool in water resources applications like flood risk assessment and mapping at various scales. Hydrologists use GIS technology to integrate various data and applications into one manageable system.
Strengths and Limitations:
Strenghts:
- Efficient tool to predict potential flood hazards for vulnerable areas;
- Useful for the development of local prevention strategies;
- Useful for the facilitation of emergency response and efforts coordination during extreme events;
- Improvement of information accessibility;
- Storage of information that can be useful in future situations.
Limitations:
- Highly accurate DEM data are required;
- Availablility of observational data for model assessment;
- Calibration of the hydrological model requires knowledge of the study area and experience;
- High sensitivity to boundary conditions.
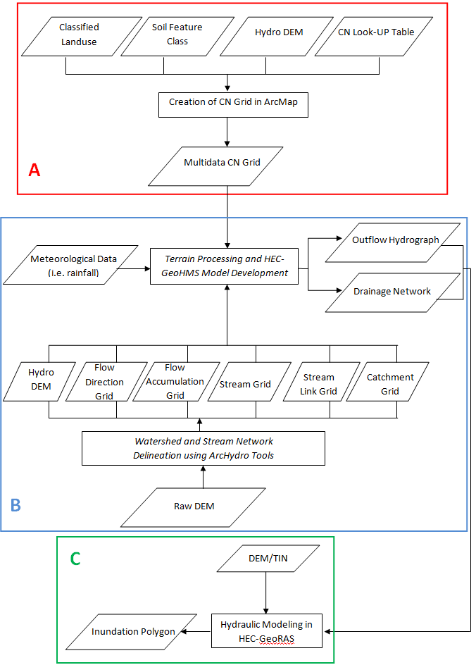
Workflow:

Sources:
Larose M. et al., 2007. American Society of Agronomy, Crop Science Society of America, Soil Science Soiety. ASA, CSSA, SSSA. Online available at https://www.certifiedcropadviser.org/publications/jeq/abstracts/36/2/521?access=0&view=article
Merwade V., 2012. Creating SCS Curve Number Grid using HEC-GeoHMS. School of Civil Engineering, Purdue University. Online available at http://web.ics.purdue.edu/~vmerwade/education/cngrid.pdf
Merwade V., 2012. Terrain Processing and HMS-Model Development using GeoHMS. School of Civil Engineering, Purdue University. Online available at http://web.ics.purdue.edu/~vmerwade/education/geohms.pdf
Merwade V., 2012. Watershed and Stream Network Delineation using ArcHydro Tools. School of Civil Engineering, Purdue University. Online available at http://web.ics.purdue.edu/~vmerwade/education/terrain_processing.pdf
US Army Corps of Engineers - Hydrologic Engineering Center, 2009. HEC-GeoRAS, GIS Tools for Support of HEC-RAS using ArcGIS. Online available at http://www.hec.usace.army.mil/software/hec-georas/documentation/HEC-GeoRAS4_UsersManual.pdf